高青县人民政府
| 标题: | 高青县“我为退役军人办实事”军岗日网络招聘专场活动(12月份更新) | ||
|---|---|---|---|
| 索引号: | 11370322MB28503597/2021-5216858 | 文号: | |
| 发文日期: | 2021-12-24 | 发布机构: | 高青县退役军人事务局 |
依照山东省退役军人事务厅印发《关于持续开展“军岗日·我为退役军人办实事”活动的通知》,为更好地服务退役军人,提供更多的就业择业机会,按照当前疫情防控要求,12月24日,高青县退役军人事务局、高青县人力资源和社会保障局将联合举办“军岗日”线上招聘活动,“高青退役军人”微信公众号将同步发布招聘信息,有招聘需求的企业和有就业意向的退役军人可点击下方链接或关注“高青退役军人”微信公众号参与活动。
参与方式:
1. 关注“高青退役军人”微信公众号,同步发布招聘信息。
2. 有意者致电:相关用人单位或县退役军人服务中心6965220、6965221。
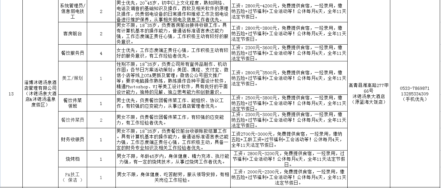
附:退役军人专场招聘活动信息(12月份更新)






