高青县人民政府
高青县综合行政执法局
首页
政务公开
政府信息公开
行政执法公示
事前公开
行政执法流程图
标题:
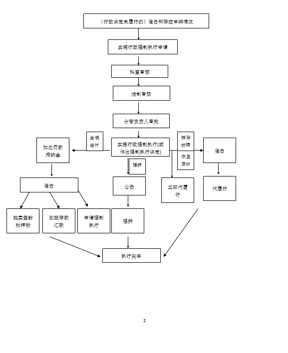
高青县综合行政执法局行政强制流程图
索引号:
113703227784283740/2025-5181076
文号:
发文日期:
2025-03-11
发布机构:
高青县综合行政执法局
高青县综合行政执法局行政强制流程图
发布日期:2025-03-11
字号:
大
中
小
|
打印
分享:
扫码使用手机浏览本页内容
相关附件
高青县综合行政执法局行政强制流程图.png