高青县人民政府
标题
高青县人民政府办公室关于加快推进5G网络规划建设的实施意见发文机关
高青县人民政府办公室
发文字号
高政办字〔2020〕12号
索引号
11370322004222241N/2020-1968521
成文日期
2020-04-13
发文日期
2020-04-13
主题分类
工业、交通-信息产业(含电信)
有效性
有效
高青县人民政府办公室关于加快推进5G网络规划建设的实施意见
高政办字〔2020〕12号
为深入贯彻落实《淄博市人民政府办公室关于加快推进5G网络规划建设的实施意见》(淄政办字〔2020〕39号),推进5G网络规划建设和应用发展,促进互联网与实体经济深度融合,推动新旧动能转换,助力经济高质量发展,特制订本实施意见。
一、总体要求
以习近平新时代中国特色社会主义思想为指导,全面贯彻党的十九大和十九届二中、三中、四中全会精神,按照政府引导、行业推进、资源共享、服务社会的原则,推动5G网络规划布局,加快5G网络基础设施建设和应用示范,打造5G智慧城市,为实现高青县加速崛起提供有力支撑。
二、工作目标
2020年实现县内重点区域5G连续覆盖,在工业互联网、人工智能、智慧城市、智慧医疗、物联网、大数据等领域打造一批5G行业应用示范项目。2022年实现5G网络城乡深度覆盖和重点村庄覆盖,5G技术与经济社会各领域深度融合,形成一批可复制可推广的5G应用典型案例;5G网络规模、用户规模、流量规模、行业应用、产业融合发展居全市中游水平。
三、重点任务
(一)科学编制5G网络建设专项规划。在县5G网络规划建设推进工作领导小组的指导下,高青铁塔负责编制全县5G网络建设专项规划。按照整合存量、共建共享原则,有效整合现有基站资源,汇总基础电信运营商5G基站需求,加强与发改、住建、自然资源、规划等部门沟通,确保规划编制科学合理、节约高效。(责任单位:县工业和信息化局、高青铁塔,县发展改革局、县自然资源局、县智慧城市建设运行中心、高青联通、高青移动、高青电信、高青广电网络、各镇办;加黑体字单位为牵头单位,下同。)
(二)加强规划衔接和协调。将5G网络建设专项规划纳入国土空间总体规划和相关控制性详细规划,将5G基站站址、机房及管线、电力等配套设施纳入基础设施专项规划,将交通干线与重要交通枢纽场所基站纳入建设规划。有关部门制定国土用地、城乡住房建设、交通设施等规划时,要同步落实5G网络站址、机房、电源、管道、电力和天面等配建空间,并明确规划、建设与管理要求。落实《山东省建筑物移动通信基础设施建设规范》《山东省房地产开发项目竣工综合验收备案管理办法》对通信基础设施预留需求的有关规定,确保通信基础设施建设与建筑物“同步规划、同步设计、同步施工、同步验收”。(责任单位:高青铁塔、县自然资源局、县住房城乡建设局,县交通运输局、县行政审批服务局、各镇办)
(三)加快推进5G网络建设。铁塔公司和各基础电信运营商要加强铁塔、机房等基站配套设施以及室内分布式系统建设需求的统筹,规范5G基站建设管理,加快5G基站建设。依据统一规划、分步实施原则,按照密集城区-一般城区-郊区-农村次序推进5G网络有序建设,加强公共服务机构、重点产业园区、重点产业集聚区、交通枢纽、重点商业圈,学校、医院、旅游景区等重点区域的5G网络部署,构建连续覆盖的5G网络,强化网络与应用的协调发展。(责任单位:高青铁塔、高青联通、高青移动、高青电信、高青广电网络、各镇办)
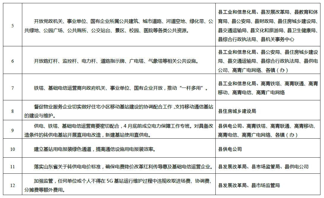
(四)推动公共资源开放共享。落实淄博市关于统筹共享社会挂高资源与通信铁塔资源促进我市移动通信建设的有关要求。除法律法规及其他协议规定外,党政机关、事业单位、国有企业所属公共建筑、城市道路、河道空地、绿化带、公共绿地、公园广场、公共厕所、公交站台、景区、校园、医院等各类公共资源,以及路灯杆、监控杆、电力杆、道路指示牌、广电塔等相关公共设施应免费向铁塔公司、基础电信运营企业开放,并提供建设场所和便利条件。通信基站杆塔资源应向政府机关、事业单位、国有企业开放,推动“一杆多用”,实现资源共享。物业服务企业切实做好住宅小区移动基站建设的协调配合工作,支持移动通信基站的建设与维护。(责任单位:县工业和信息化局,县发展改革局、县教育和体育局、县公安局、县财政局、县住房城乡建设局、县交通运输局、县文化和旅游局、县卫生健康局、县综合行政执法局、县机关事务服务中心、县智慧城市建设运行中心、县供电公司、高青铁塔、高青联通、高青移动、高青电信、高青广电网络)
(五)加大电力保障力度。供电、铁塔、基础电信运营商要密切配合,成立电力保障工作专班,做好5G基站设施配套电网建设与改造,满足5G基站设施运营用电需求。建立基站用电报装绿色通道,提高通信设施用电报装效率。全面摸查现有存量转供电基站情况,对具备改造条件的存量转供电基站分批改造为直供电基站。对不具备改造条件的转供电基站执行《关于继续降低一般工商业电价的通知》(鲁发改价格〔2019〕510号)、《山东省发展和改革委员会关于完善转供电环节电价政策的通知》(鲁发改价格〔2019〕906号)等文件规定的电价标准,确保电费降价改革红利惠及基础电信运营企业。(责任单位:县供电公司、县发展改革局、县市场监管局,高青铁塔、高青联通、高青移动、高青电信、高青广电网络、各镇办)
(六)优化5G网络建设环境。任何单位或个人不得在5G基站运行维护过程中违规收取进场费、协调费、分摊费等额外费用。加强通信基础设施保护,依法打击破坏网络基础设施、阻碍通信基础设施建设等违法行为。对因征地拆迁、城乡建设等造成通信基础设施迁移和损毁的,应按照相关法律和政策标准给予相应补偿,并及时补充替代站址,防止出现信号盲区。(责任单位:县发展改革局、县公安局、县市场监管局,各镇办)
(七)加快5G应用示范。积极推动5G与相关行业的融合发展,支持在智慧工厂、智能车间、工业互联网、智慧城市、智慧医疗、智慧教育、智慧物流、智慧交通、智慧电网等领域开展5G应用示范,打造行业创新应用标杆。鼓励龙头企业与基础电信运营企业加强合作,在5G应用上先行先试,共同打造5G应用样板。推动5G体验中心建设,展示基于5G的多元化应用场景及示范应用,提升社会影响力和市民感受度,带动相关产业发展。(责任单位:县工业和信息化局、县智慧城市建设运行中心,县发展改革局、县教育和体育局、县财政局、县交通运输局、县卫生健康局、县供电公司、高青联通、高青移动、高青电信、高青广电网络)
四、保障措施
(一)加强组织领导。成立高青县5G网络规划建设推进工作领导小组,领导小组办公室设在县工业和信息化局,具体负责5G网络建设协调推进工作。各小组成员单位要将5G网络建设工作纳入年度重点工作,安排专人负责。建立完善相应组织领导机制,加强组织协调,按照全县统一部署,统筹推进5G网络建设。
(二)明确责任分工。县有关部门、单位根据各自工作职责推进5G网络建设,配合铁塔公司和基础电信运营企业做好5G基站选址、建设和协调工作;铁塔公司和基础电信运营企业作为网络建设主体,负责加大投资力度,强化安全生产,按时完成5G基站设施建设任务,确保完成年度重点工作目标。
(三)强化督导落实。5G基站建设实施清单制管理,落实各部门、单位责任分工。县工业和信息化局建立工作督导推进机制,督促问题整改,对工作推进不力、工作滞后的部门、单位报县政府办公室进行通报。对基站建设中出现的重点难点问题,及时提请县政府研究解决。
(四)加大宣传引导。充分利用报纸、电视、互联网和新媒体宣传5G网络建设工作和应用示范成果,开展基站电磁辐射知识科普活动,大力宣传通信设施建设保护法律法规,共同营造推进5G网络规划建设的良好氛围。
附件:1.高青县5G网络规划建设推进工作领导小组成员名单
2.2020年5G网络规划建设重点工作清单
高青县人民政府
2020年4月13日
附件1
高青县5G网络规划建设推进工作领导小组成员名单
组 长:张亮云 县委常委、副县长
邵珠泉 副县长
副组长:马 力 县工业和信息化局党组书记、局长,县金融证券服务中心党组书记、主任
赵新国 县政府办公室党组成员、县大数据局局长,县智慧城市建设运行中心党组书记、主任
成 员:朱建增 县发展改革局党组成员、副局长
王爱国 县教育和体育局党组成员、副局长
孙怀祥 县工业和信息化局党组成员,县新型工业发展服务中心党组书记、主任
许延勇 县公安局党委委员、副局长
张玉刚 县财政局党组成员、副局长
韩 越 县规划服务中心党组成员、副科级干部
邵珠国 县住房城乡建设局党组成员、副局长
孙广义 县交通运输局党组成员、副局长
孟庆吉 县文化和旅游局党组成员,县旅游发展中心党组书记、主任
孔翠英 县卫生健康局党组成员、副局长
帅岭燕 县行政审批服务局党组成员、副局长
索娟娟 县市场监管局党组成员
郑成庆 县综合行政执法局党组成员,县环境卫生和园林绿化服务中心党组书记、主任
师亚琦 县机关事务服务中心党组成员、副主任
孙 海 县智慧城市建设运行中心党组成员、副主任
杜海宏 高青铁塔总经理
张国强 高青联通总经理
张 磊 高青移动总经理
张尧祺 高青电信总经理
俎登国 高青广电网络总经理
张志国 县供电公司党委委员、副总经理
刘树海 常家镇党委委员
李 坤 田镇街道党工委委员、办事处副主任
张心宝 芦湖街道副主任
牛国辉 青城镇党委委员、副镇长
蔡廷科 高城镇副镇长
王 磊 黑里寨镇副镇长
张 朋 唐坊镇党委委员、副镇长
刘 训 花沟镇党委委员、副镇长
杨山山 木李镇副镇长
何 磊 县台湾工业园区党委委员、管委会副主任
5G网络规划建设推进工作领导小组办公室设在县工业和信息化局,负责领导小组日常工作,办公室主任由马力同志兼任,办公室副主任由孙怀祥同志、杜海宏同志兼任。领导小组不作为县政府议事协调机构,工作任务完成后即行撤销。
附件2
2020年5G网络规划建设重点工作清单



扫码使用手机浏览本页内容