高青县人民政府
标题
高青县人民政府办公室关于印发高青县2020年政务公开工作要点的通知发文机关
高青县人民政府办公室
发文字号
高政办字〔2020〕32号
索引号
11370322004222241N/2020-5008267
成文日期
2020-07-31
发文日期
2020-07-31
主题分类
综合政务-政务公开
有效性
有效
高青县人民政府办公室关于印发高青县2020年政务公开工作要点的通知
高政办字〔2020〕32号
各镇人民政府,各街道办事处,经济开发区管委会,县政府有关部门,有关单位:
《高青县2020年政务公开工作要点》已经县政府同意,现印发给你们,请认真贯彻落实。
高青县人民政府办公室
2020年7月31日
高青县2020年政务公开工作要点
2020年高青县政务公开工作的总体要求是:以习近平新时代中国特色社会主义思想为指导,全面完成国家、省、市政务公开年度工作要点部署的各项任务,突出做好政务公开标准化规范化工作,规范政府信息全链条管理,强化公开、解读、发布、互动全流程联动,打造政府网站、政务新媒体、政府公报等全渠道平台,全面提升政务公开质量和实效,促进法治政府、创新政府、廉洁政府和服务型政府建设。
一、加强行政权力运行公开
(一)加强行政权力配置信息公开。各镇办、各部门要全面梳理本单位依法行使的行政权力和依法承担的公共服务职责,更新完善权责清单,并按要求公开。要依法公开本单位机构设置、工作职能、领导分工等信息,在此基础上编写本单位机构职能目录并通过政府网站等渠道向社会公开。
(二)加强政府信息全过程管理。拟定公文时要提出信息公开建议属性,依申请公开和不予公开的政府信息要说明法定事由。定期对不予公开的政府信息进行评估,对因情势变化可以公开的及时予以公开,对失效、废止的政府信息定期清理,及时公开清理结果。县司法局要定期清理和公开规范性文件,按要求公开规范性文件备案目录、制发主体清单、清理结果,并在已经发布的文件上明确标注文件的有效性或效力起止时间;要完善规范性文件制发程序,及时公开规范性文件的意见征集、结果反馈、文件解读材料。
(三)推进决策公开。对研究确定的重大行政决策事项,应当纳入年度重大行政决策目录,并向社会公开。纳入重大行政决策目录的事项,法定的承办单位要及时公开决策草案、意见征集、结果反馈、公众参与、专家咨询论证、社会稳定风险评估等情况;重大行政决策实施后,要对重大行政决策实施情况进行信息追踪和搜集,全面评价决策执行效果,承办单位应将决策执行情况的评价结果向社会公开。
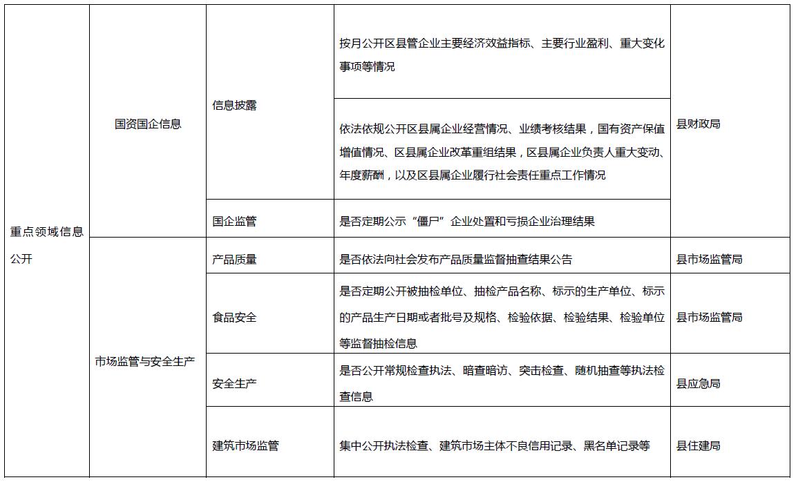
(四)推进管理和服务公开。深化“双随机、一公开”监管、“互联网+监管”和“信用监管”等监管信息公开,公开随机抽查事项清单、随机抽查结果,以及行政许可、行政处罚、行政强制的依据、条件、程序及办理结果。县级行政执法主体要做好行政执法事前、事后公开,全面公开行政机关执法职责、执法依据、执法对象、执法结论等信息。县财政局要做好国资监管和国企改革信息、减税降费等领域信息公开。
(五)推进执行和结果公开。各镇办、各部门要定期公开政府工作报告、年度重点工作、民生实事项目的执行措施、实施步骤、责任分工、监督方式等,并根据工作推进情况及时公开工作进展、取得成效、后续举措等。要做好督查发现问题及整改落实情况公开。及时公开人大代表建议和政协委员提案办理结果。县审计局要公开审计发现问题及整改落实情况,并根据要求公开专项审计报告。
二、围绕中心工作和重点领域加强信息公开
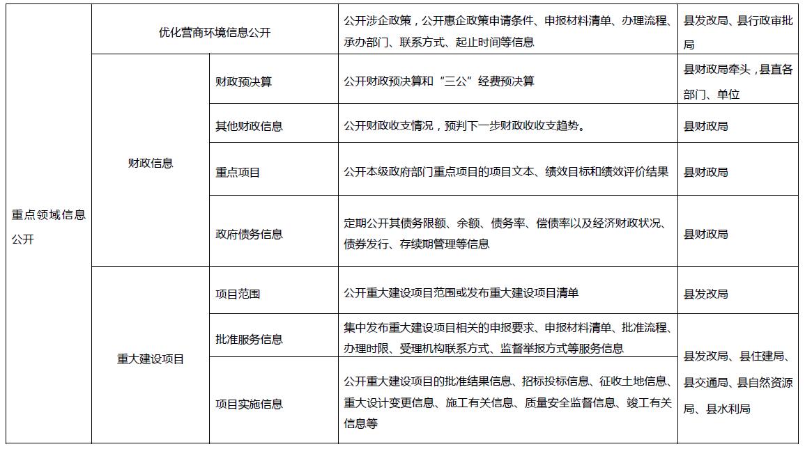
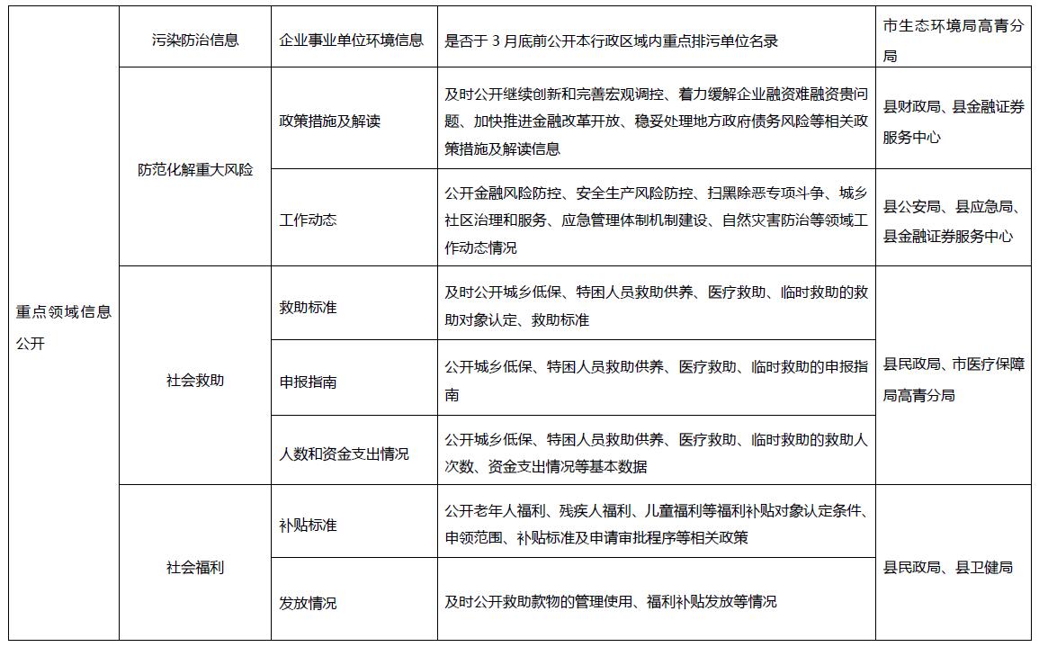
(一)围绕中心工作加强信息公开。推进多渠道公开“六大赋能行动”“十二大攻坚行动”“一号改革工程”进展及落实情况。各镇办、各部门要主动公开2020年重点任务的工作进展、取得成效、后续举措和落实情况。继续推进财政预决算、公共资源配置、重大建设项目批准和实施、社会公益事业建设等领域的政府信息公开。
(二)围绕突发事件应对加强公共卫生信息公开。县卫健局要坚持做好疫情防控常态化下疫情信息发布工作,让群众实时了解最新疫情动态和应对处置工作进展;要加强公共卫生知识日常普及工作,特别是对公众在新冠肺炎疫情防控过程中养成的好习惯好做法,通过科普作品等形式加强宣传推广,提高公众对传染病的防治意识和应对能力。县应急局要牵头做好突发公共事件应急预案的主动公开工作,公开应急演练、预警信息及应对情况。县教体局、人社局要牵头做好复工复学信息公开。
(三)围绕优化营商环境加强信息公开。全面优化办事流程,通过互联网等技术手段让办事人动态掌握办事进展,最大限度实现网络化、透明化办事。做好政务服务“一网通办”、政务服务大厅“一窗受理”、民生服务“一链办理”、重点高频民生事项“掌上办”等方面的信息公开。县行政审批服务局要牵头在政府网站、媒体等同步发布涉企政策,公开惠企政策申请条件、申报材料清单、办理流程、承办部门、联系方式、起止时间等信息。
三、聚焦政策解读加强信息公开
(一)健全解读回应机制。坚持政策解读材料与政策文件同步组织、同步审签、同步部署,制发规范性文件和县政府、县政府办公室名义印发的对外公开的文件,必须同步配发政策解读材料。要创新政策解读形式,对涉及群众切身利益、影响市场预期的重要政策,通过数字化、图标图解、音频、视频、动漫等形式予以展现。
(二)围绕“六稳”“六保”加强政策解读。全面阐释稳就业、稳金融、稳外贸、稳外资、稳投资、稳预期各项政策举措及其效果,实时发布保居民就业、保基本民生、保市场主体、保粮食能源安全、保产业链供应链稳定、保基层运转等相关政策信息。着重解读政策的背景、决策依据、出台目的、重要举措等,针对市场和社会关切事项,更详细、更及时地做好政策执行情况及宏观数据解读,正向引导社会预期。落实政务舆情回应责任,增强回应的主动性、针对性、有效性,保持正确的舆论导向。对经济社会发展热点、群众办事堵点痛点,敢于直面问题,及时发出权威声音,主动回应社会关切。
四、做好政务公开标准化规范化工作
(一)编制完成政务公开事项标准目录。各镇办、各部门对照国务院部门制定的26个试点领域标准指引,2020年10月底前编制完成本单位政务公开标准目录,并通过政府网站向社会公开。标准目录要包括公开事项的名称、公开内容、公开依据、公开时限、公开主体、公开渠道和载体、公开对象、公开方式等要素。
(二)规范依申请公开工作。做好依申请公开接收、登记、办理、调查、答复等各个环节工作,规范答复文书格式,提升办件质量。实行疑难件办理会商协查机制,加强与相关部门的会商,提高协查的准确性、全面性,严防出现违反政府信息公开法律法规规定的情况。准确适用依申请公开各项规定,从严把握不予公开范围,对法定不予公开条款坚持最小化适用原则,切实做到以公开为常态、不公开为例外。
(三)健全公共企事业单位信息公开机制。教育、卫生健康、供水、供电、供气、供热、环境保护、公共交通等领域行业监管部门,要负责做好企事业单位信息公开,督促企业单位依托政府网站,全面公开基本概况、政策法规、办事信息以及本行业领域重点信息,助力监管效能提升。要把推进企事业单位信息公开作为考核行业监管部门政府信息公开工作的重要内容,纳入年度考核指标体系,切实提升工作实效。
(四)加强政府网站与政务新媒体建设。各镇办、各部门要对照编制的政务公开事项目录,更新完善政府网站上的主动公开基本目录,及时公开本领域政府信息。要加强政务新媒体监管,各镇办、各部门及下属单位开设的政务新媒体,都要在山东省政务新媒体备案管理系统中备案,已经备案的政务新媒体要严格按照《国务院办公厅秘书局关于印发政府网站与政务新媒体检查指标、监管工作年度考核指标的通知》要求运行维护。
(五)推进政务公开创新有序开展。各镇办、各部门要持续开展政府开放日活动,并通过政府网站、政务新媒体等渠道及时公开活动进展情况。政务服务大厅、档案馆、图书馆、不动产登记中心和各单位的便民服务中心,要设立政务公开体验区,并有明显的标志指示牌,提供政府信息查询、信息公开申请、办事咨询答复等相关服务。要做好政务公开工作约稿,加大对高青政务网“政务公开在行动”专栏投稿力度,宣传工作亮点,加强经验交流。
五、强化保障措施
(一)加强组织领导。各镇办、各部门要进一步理顺完善领导体制、工作机制,明确政务公开分管负责人,政务公开工作机构,原则上应在本机关内设机构中指定,同时配齐配强专职工作人员。
(二)完善制度规范。各镇办、各部门要继续完善主动公开和依申请公开制度,规范行政决策、执行、管理、服务和结果信息公开,及时更新政府信息公开指南,完善主动公开基本目录,并动态调整更新。探索建立政务公开负面清单,完善公共企事业单位信息公开制度。
(三)强化监督考核。政务公开已列入全县经济社会发展综合考核,各镇办、各部门要对照考核指标,把政府网站作为“政务公开第一平台”,逐项做好相关政府信息公开工作。要对照省、市考核评估反馈的问题清单,及时整改并进行“回头看”,确保各类问题整改到位。
附件:高青县2020年政务公开工作任务分解表
附件
高青县2020年政务公开工作任务分解表


















扫码使用手机浏览本页内容