高青县人民政府
高青县卫生健康局
首页
政务公开
政府信息公开
公共企事业单位信息公开
医院院务公开
高青县人民医院
科普健教
健康教育
标题:
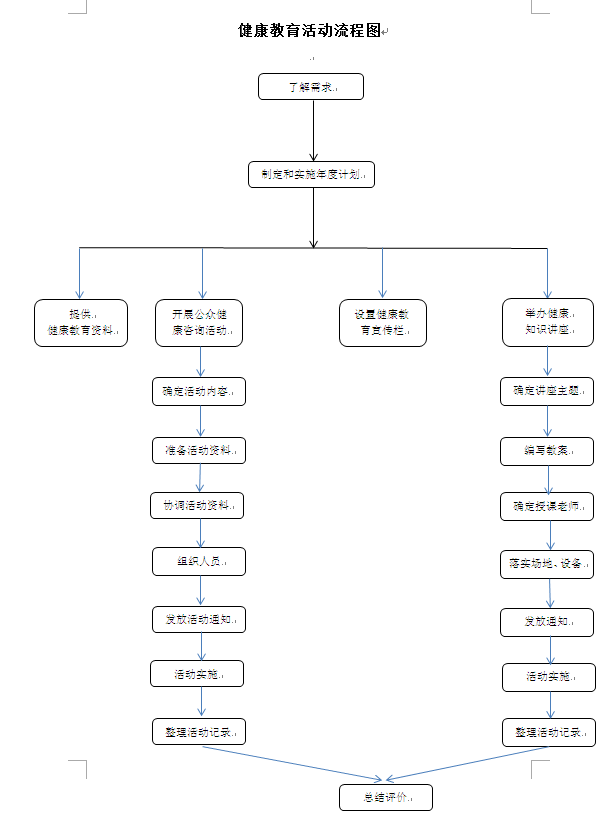
高青县人民医院患者健康教育流程
索引号:
11370322MB28608487/2025-5399703
文号:
发文日期:
2025-05-30
发布机构:
高青县卫生健康局
高青县人民医院患者健康教育流程
发布日期:2025-05-30
字号:
大
中
小
|
打印
分享:
扫码使用手机浏览本页内容